Prezydent

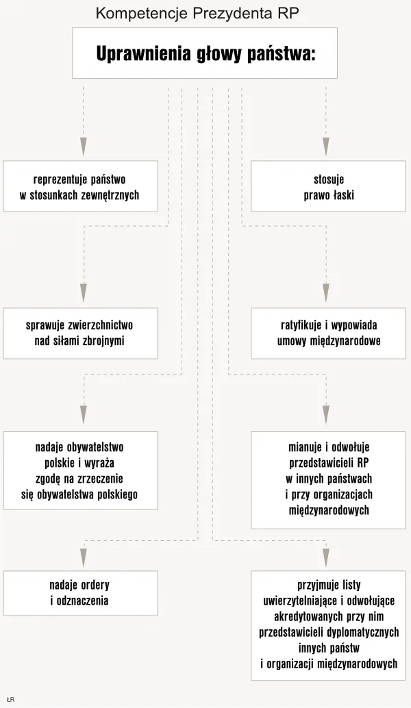
Kompetencje Prezydenta RP
Kompetencje Prezydenta RPInne
16 lipca 2009

Prezydent jest najwyższym przedstawicielem RP i gwarantem ciągłości władzy państwowej, sprawuje władzę wykonawczą. Prezydent RP czuwa nad przestrzeganiem Konstytucji, stoi na straży suwerenności i bezpieczeństwa państwa oraz nienaruszalności i niepodzielności jego terytorium. Jest wybierany przez społeczeństwo w wyborach powszechnych, równych, bezpośrednich i w głosowaniu tajnym na pięcioletnią kadencję i może być ponownie wybrany tylko raz.

Kryteria wyboru

Na urząd Prezydenta może być wybrany obywatel polski, który najpóźniej w dniu wyborów kończy 35 lat i korzysta z pełni praw wyborczych do Sejmu. Kandydata zgłasza co najmniej 100 000 obywateli mających prawo wybierania do Sejmu. Na Prezydenta wybrany zostaje kandydat, który otrzymał więcej niż połowę ważnie oddanych głosów. Jeżeli żaden z kandydatów nie uzyska wymaganej większości, czternastego dnia po pierwszym głosowaniu przeprowadza się ponowne głosowanie, w którym dokonuje się wyboru spośród dwóch kandydatów, którzy w pierwszym głosowaniu otrzymali kolejno największą liczbę głosów. Jeżeli którykolwiek z nich wycofa zgodę na kandydowanie, utraci prawo wyborcze lub umrze, w jego miejsce do wyborów w ponownym głosowaniu dopuszcza się kandydata, który otrzymał kolejno największą liczbę głosów w pierwszym głosowaniu. W takim przypadku datę ponownego głosowania odracza się o dalszych 14 dni. Na Prezydenta RP wybrany zostaje kandydat, który w ponownym głosowaniu otrzymał więcej głosów.

Zarządzenie wyborów

Wybory Prezydenta RP zarządza Marszałek Sejmu RP na dzień przypadający nie wcześniej niż na 100 dni i nie później niż na 75 dni przed upływem kadencji urzędującego Prezydenta, wyznaczając datę wyborów na dzień wolny od pracy. Ważność wyboru Prezydenta stwierdza Sąd Najwyższy. Wyborcy przysługuje prawo zgłoszenia do Sądu Najwyższego protestu przeciwko ważności wyboru Prezydenta RP. W razie stwierdzenia nieważności wyboru Prezydenta RP, przeprowadza się nowe głosowanie.

Kompetencje legislacyjne

Prezydent podpisuje przedstawione przez Marszałka Sejmu RP ustawy. Ma na to 21 dni. Przed podpisaniem ustawy Prezydent może wystąpić do Trybunału Konstytucyjnego z wnioskiem o zbadanie zgodności ustawy z Konstytucją. Nie może odmówić podpisania ustawy, którą Trybunał Konstytucyjny uznał za zgodną z Konstytucją. Jeżeli Prezydent nie wystąpił do Trybunału Konstytucyjnego z wnioskiem o zbadanie zgodności ustawy z Konstytucją, może przekazać ustawę Sejmowi do ponownego rozpatrzenia. Po ponownym uchwaleniu ustawy przez Sejm większością trzech piątych głosów w obecności co najmniej połowy ustawowej liczby posłów Prezydent podpisuje ustawę w ciągu 7 dni.

Odpowiedzialność konstytucyjna

Prezydent za naruszenie Konstytucji, ustawy lub za popełnienie przestępstwa może być pociągnięty do odpowiedzialności przed Trybunałem Stanu. Postawienie Prezydenta w stan oskarżenia może nastąpić uchwałą Zgromadzenia Narodowego, podjętą większością dwóch trzecich głosów ustawowej liczby jego członków, na wniosek co najmniej 140 członków tego Zgromadzenia.

Aneta Mościcka

Podstawa prawna
Konstytucja Rzeczypospolitej Polskiej z dnia 2 kwietnia 1997 r. (Dz.U. nr 78, poz. 483 z późn. zm.).

Autopromocja
381367mega.png
381364mega.png
381208mega.png
Źródło: Własne

Materiał chroniony prawem autorskim - wszelkie prawa zastrzeżone.

Dalsze rozpowszechnianie artykułu za zgodą wydawcy INFOR PL S.A. Kup licencję.